登录
|
注册
1970/01/01 下午00:00:00
累计访问量: 4378028
首页
协会动态
行业动态
标准/报告
标准
报告
政策法规
旧货
产业
政策解读
财税
知识产权
涉外
人力资源
其他
培训/活动
行业活动
行业培训
论坛峰会
行业研究
技术委员会
委员名单
动态信息
关于我们
协会简介
理事会
组织机构
联系我们
入会申请
入会指南
入会申请
会员名录
党建天地
返回首页
>
培训/活动
行业活动
行业培训
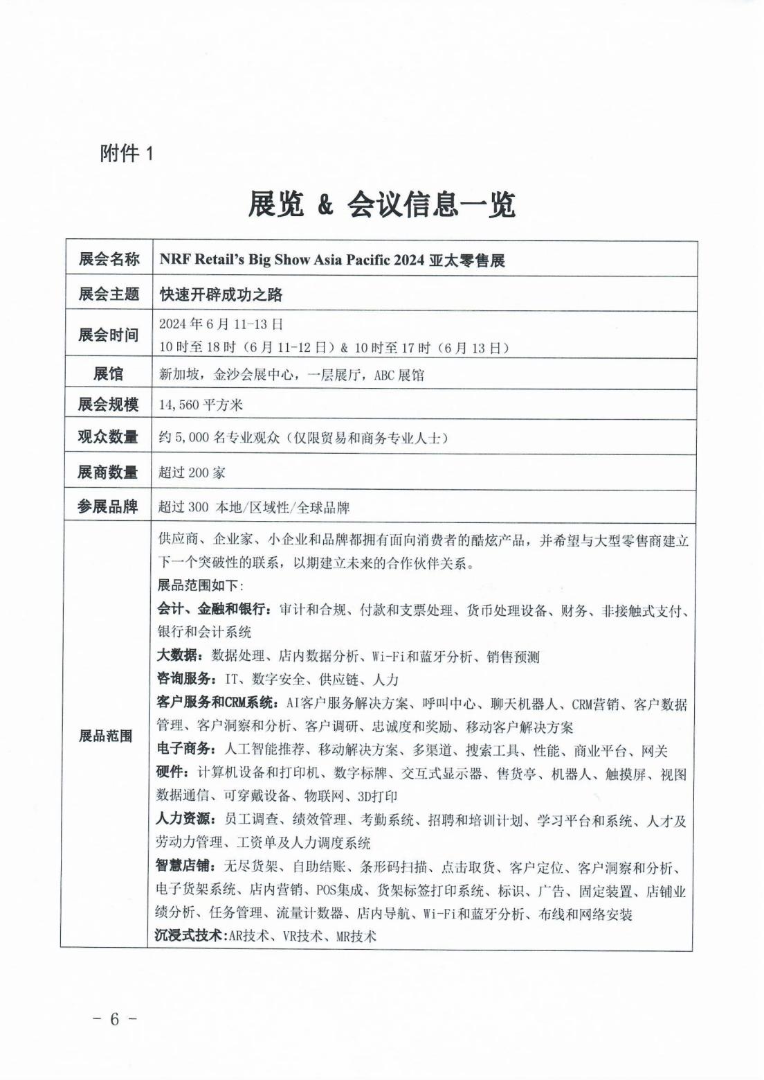
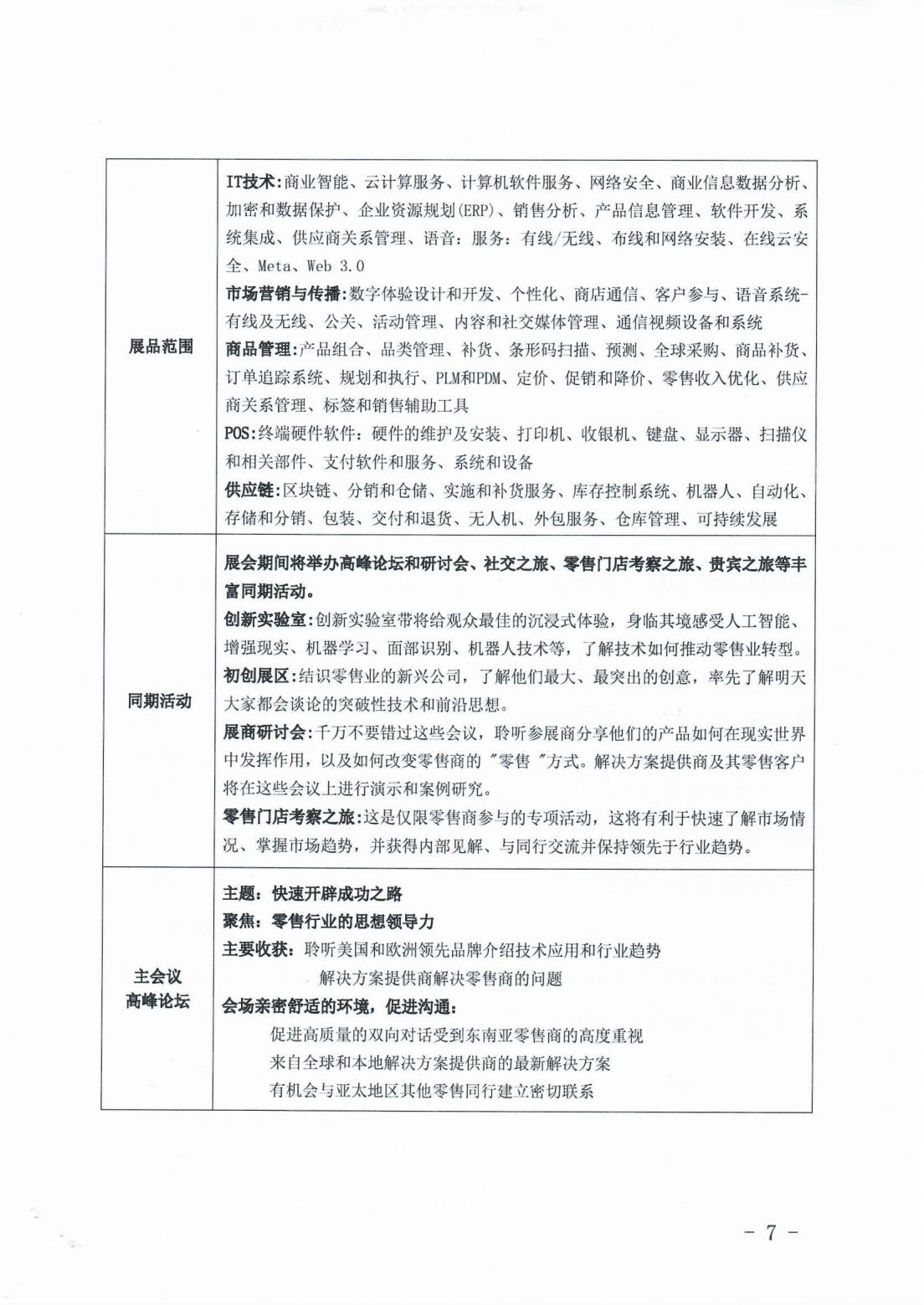
关于转发中国商业联合会组织赴新加坡参加NRF2024亚太零售展的通知
发布时间 : 2024年1月9日 10:18
各会员单位,行业同仁:
由中国商业联合会组织的赴新加坡参加NRF2024亚太零售展的活动,我行业企业感兴趣的可自愿报名参加。具体事宜请详看以下通知:
上一篇:
洞见价值 高端循环消费可持续发
下一篇:
报告显示:我国二手高端消费品市